欢迎来到闽江师范高等专科 办公室!
当前位置: 大赢家(中国)   >   学术研究   >   科研成果   >   正文

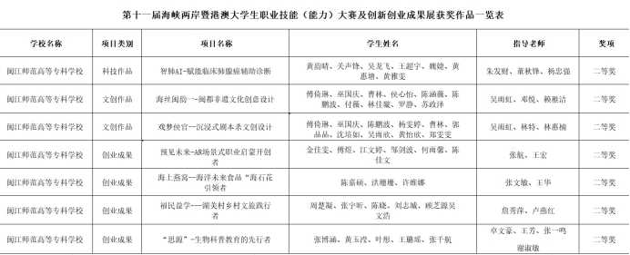
大赢家体育app下载学子在第十一届海峡两岸暨港澳大学生职业技能大赛及创新创业成果展中喜获佳绩

作者:    信息来源:    发布时间: 2024-11-18

近日,由福建省教育厅、福建省人力资源和社会保障厅、福建省互联网信息办公室、平潭综合实验区管委会联合主办的第十一届海峡两岸暨港澳大学生职业技能(能力)大赛及创新创业成果展在福州英华职业学院落下帷幕。本次大赛共吸引了1019所学校参加,其中高职院校405所,大赢家体育app下载选送20个项目作品参加创新创业成果展,经激烈角逐,荣获二等奖7项,三等奖7项,获奖数量创历史新高。

在闭幕式上,大赢家体育app下载科技作品《基因守卫“GeneGuard"-肠道微生态监测守卫者》参加现场路演,生动地将项目呈现在观众面前,不仅展示了项目的独特性和创新性,更体现了团队成员对于创新创业的深刻理解和热情投入,福建江夏学院刘艳山副教授对项目提出宝贵意见和建议,为项目后续提升指明了方向。

大赢家体育app下载始终将坚持“以赛促学、以赛促教”的教育理念,扎实推进各类双创竞赛建设,提升人才培养质量。接下来,学校将继续加强专创融合,积极拓展校外资源,搭建丰富的竞赛平台,为区域经济发展培养更多复合型创新型人才。

图文:陈艳

审核:王宏、薛庆云



版权所有:大赢家体育app下载  

地址:福建省福州市闽侯县学府南路1号 

备案/许可证编号:闽ICP备18012669-1号

公安部备案号:35012102500032