智能制造学院重视校企合作,与福建奔驰汽车工业有限公司、东南(福建)汽车工业有限公司、泉州华数机器人有限公司、百特福建智能装备科技有限公司、中特协(福建)电梯技术有限公司、众浦(福建)自动化科技有限公司、福州六特电子科技有限公司等规模企业建立了校外实习基地和就业基地。智能制造学院毕业生综合素质高、基础扎实、专业技能水平高,深受用人单位欢迎,近几年学院的毕业生一次就业率均在97%以上。
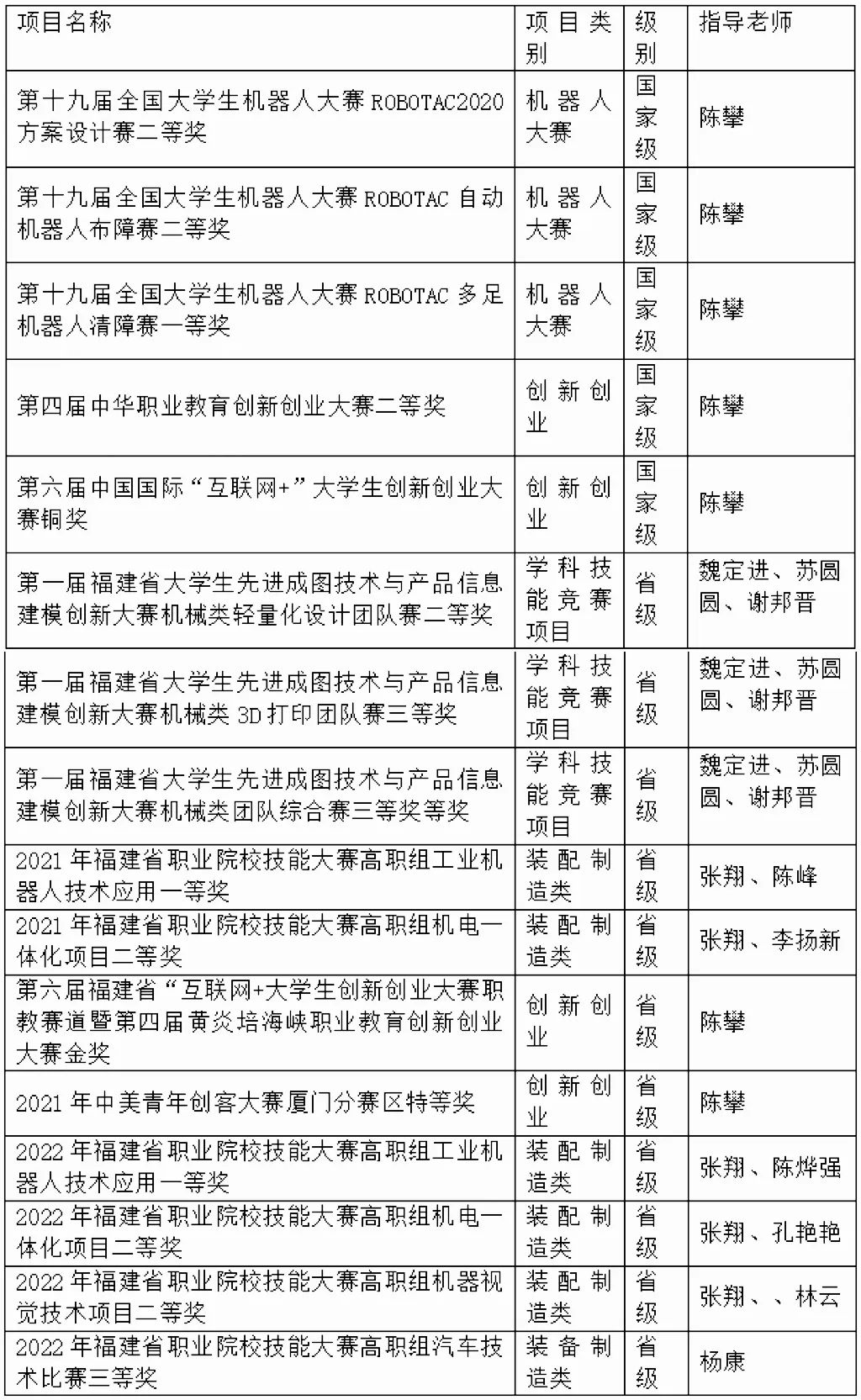
近年来学生获省级以上奖项情况(部分)


优秀学生风采
何文清,男,2021年6月毕业于大赢家体育app下载工业机器人技术专业,现就职于龙岩烟草工业有限责任公司。2019年7月参加福建省高职组工业机器人技术应用赛项荣获三等奖,11月荣获国家励志奖学金的荣誉称号;2020年5月参加福建省高职组工业机器人技术应用赛项荣获第二名,9月参加福建省互联网+大学生创新创业大赛荣获银奖;2020年11月参加全国职业院校华中数控杯工业机器人应用与装调赛项荣获二等奖;2021年4月参加福建省高职组工业机器人技术应用赛项荣获一等奖。

林凌峰,男,智能制造学院2019级汽车检测与维修技术专业学生,现任智能制造学院团委副书记。荣获第六届中国国际“互联网+”大学生创新创业大赛铜奖;第四届中华职业教育创新创业大赛银奖;第六届福建省“互联网+”大学生创新创业大赛金奖;2021年中美青年创客大赛(厦门分赛区)选拔赛特等奖。

江昱志,男,智能制造学院2019级工业机器人专业学生,2019年12月参加2020年福建省职业院校技能大赛“机电一体化赛项”荣获团体三等奖(第四名),2020年9月参加福建省第六届互联网+大学生创新创业大赛荣获创业组银奖,2021年4月参加2021年福建省职业院校技能大赛“机电一体化赛项”荣获团体二等奖(第二名),2022年1月参加2022年福建省职业院校技能大赛“工业机器人技术应用”赛项荣获团体一等奖(第一名)。个人获大赢家体育app下载2022年“冰心奖学金”。
2022年智能制造学院普通高考招生计划
2021年智能制造学院普通高考福建招生录取分数
新生咨询qq群:870109559(仅此一号)

学院公众号